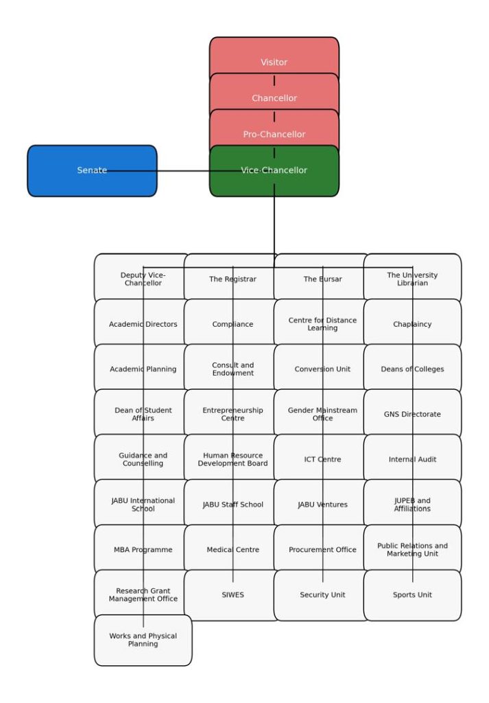
Senate
Only the Best
The First Entrepreneurial University in Nigeria
Entrepreneurship education is entrenched in all our academic programmes at JABU. We also ensure that students take at least one skill from our Skills Acquisition Centre and learn the basics for them to stand on their own upon graduation. JABU offers a healthy competitive education with a robust plethora of academic resources to build a 21st century graduate. We are ICT compliant as our teaching pedagogy is in-built with modern-day technology devices. Join us at JABU and chart a course for your life.
JABU Senate
Overview
The Senate is JABU’s supreme academic authority, the body that safeguards academic standards, approves curricula, examines university-wide academic policy and awards degrees. It provides leadership for scholarship, teaching, research and quality assurance across Joseph Ayo Babalola University.
Key Functions and Powers
-
Curriculum oversight: approve programme proposals, changes and course offerings.
-
Examinations & awards: set regulations for examinations, approve examiners and confirm award lists.
-
Academic appointments & promotions: advise and approve academic promotions and appointments within Senate remit.
-
Research & scholarly policy: approve research policy, postgraduate regulations and ethical frameworks.
-
Quality assurance: monitor teaching quality, accreditations and external examiner reports.
-
Advisory role: make academic recommendations to other governing authorities (e.g., Council) on matters that affect the academic life of the university.
The Vice-Chancellor's Office Under the Senate
The Vice-Chancellor (VC) is the Chief Executive of the university for day-to-day leadership and is directly accountable to the Senate on academic matters. The VC leads the administrative and academic team that implements Senate decisions and university policy.
How the Senate Relates to Other Top Offices
-
The Senate is focused on academic governance; it works closely with the Vice-Chancellor and the senior management team to implement academic strategy.
-
Matters that cross into finance, legal or broader institutional policy are coordinated with the University’s governing bodies (e.g., the Pro-Chancellor, Council or other statutory offices), ensuring clear separation of academic and corporate oversight.
Role and Purpose
-
Provide strategic academic direction and stewardship for teaching, learning, research and educational outreach.
- Set and protect academic standards for programmes and examinations.
- Approve new programmes, degrees and major curricular changes.
- Recommend regulations, policies and procedures that support academic quality and integrity.
-
Serve as the primary forum for academic debate, appointment of examiners, academic promotions and the assessment of student progression and graduation.
Composition and Membership
The Senate is made up of senior academic and academic-related officers. Membership typically includes:
-
Vice-Chancellor (Chairman of Senate) — the office directly under the Senate in the organisational chart.
-
Deputy Vice-Chancellor.
-
Registrar (often acts as Senate secretary for administrative matters).
-
University Librarian.
-
Academic Directors and Heads of major research/teaching centres.
-
Deans of Colleges and Faculties.
-
Deans (e.g., Dean of Student Affairs)
-
Heads of Departments (if they are Professors and elected academic staff representatives).
- Senior Lecturers.
Most Prominent Offices Reporting to the VC
Below are the principal offices that commonly sit immediately under the Vice-Chancellor (VC) in the JABU organisational chart:
- Deputy Vice-Chancellor — assists the VC in academic and operational leadership; often oversees academic programmes, planning and research.
- Registrar — is the chief administrative officer and custodian of statutory records, as welll as the Senate secretariat and academic administration.
- University Librarian — leads library services, scholarly resources and learning support infrastructure.
- Academic Directors — oversee cross-cutting academic programmes, centres or institutional initiatives (e.g., postgraduate studies).
- Deans of Colleges — academic heads responsible for programme delivery and curriculum within each college.
- Dean of Student Affairs — responsible for student welfare, discipline, extracurricular activities and pastoral care.
Vice-Chancellor
Vice-Chancellor leads the Joseph Ayo Babalola University’s academic and administrative departments for operational excellence
Deputy Vice-Chancellor
Deputy Vice-Chancellor plays a significant role in decision-making in areas such as academic affairs and strategic direction
Registrar
Registrar at Joseph Ayo Babalola University plays a crucial role in managing academic records and supporting student success
Univrsity Librarian
University Librarian acquires, organises, manages, and distributes library resources and ensures the library meets the needs of JABU students
Academic Directors
Academic Directors set academic strategy, ensure courses meet learning goals and regulatory standards, and coordinate instructional resources
Deans of Colleges
Deans of Colleges serve as the heads of Joseph Ayo Babalola University’s constituent colleges and include the College of Postgraduate Studies
Dean of Student Affairs
The Dean of Student Affairs provides welfare advice to students and acts as the main channel of communication between students and JABU
